英国·威廉希尔(WilliamHill)中文官网-Official Website
设为首页
|
加入收藏
|
站内搜索
网站首页
Home
学院概况
introduce
学院简介
领导介绍
机构设置
大事记
规章制度
人才培养
talent
专业介绍
学生获奖
研究生教育
科学教研
research
学术交流
教研教改
科研项目
发表论文
师资力量
teachers
师资概况
园丁谱
党建工作
party
组织概况
理论学习
党建动态
发展党员
学生工作
students
专业认证
quality
工会工作
union
创新创业
innovation
ENGLISH
您当前所在的位置:
网站首页
->
人才培养
->
学生获奖
-> 正文
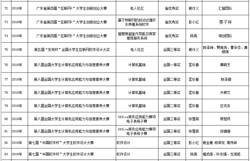
william威廉中文官网学生2018年参赛获奖情况一览表
发布日期:2018-03-08 来源: 作者:数计学院 编辑:yz 审核: 点击量:
上一条:
william威廉中文官网学生2019年参赛获奖情况一览表
下一条:
william威廉中文官网学生2017年参赛获奖情况一览表